很多和平用户想了解和平地区电价,大家可根据自己的计价类型查看和平的电价数据,电动车主也可以查看《和平县周边充电桩收费》。
和平县阶梯电价分别为,第一档0.61886875元/度,第二档0.61886875元/度,第三档0.61886875元/度和平县高峰电价为1.04596875元/度,平均段电价为0.61886875元/度,低谷段电价为0.24056875元/度,合表电价为0.65586875元/度,若对电价有疑问,可致电95598了解。
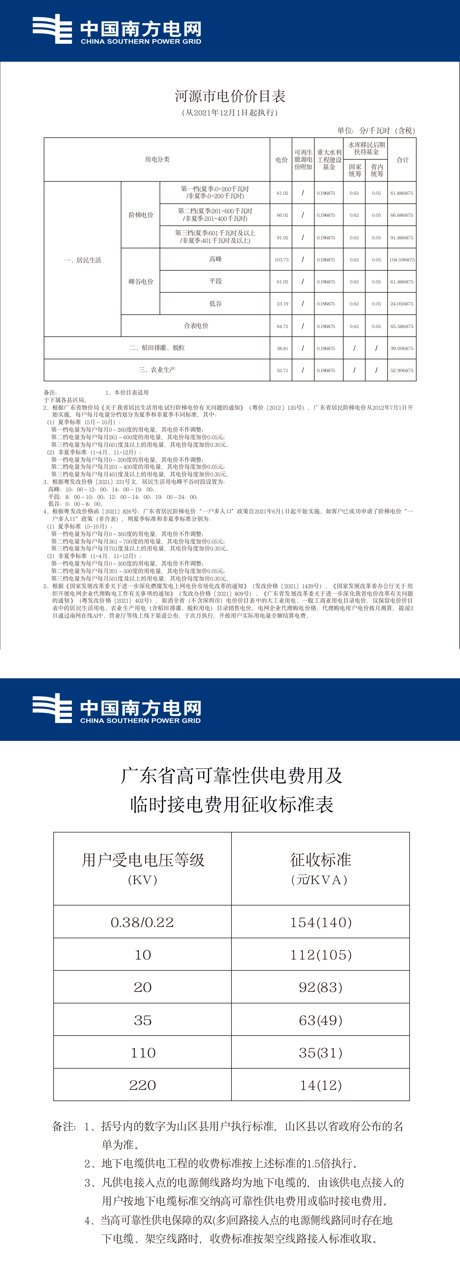
和平居民用电电费标准
| 用电分类 | 电价(元/度) | |
| 阶梯电价 | 第一档 | 0.61886875 |
| 第二档 | 0.66886875 | |
| 第三档 | 0.91886875 | |
| 峰谷电价 | 峰 | 1.04596875 |
| 平 | 0.61886875 | |
| 谷 | 0.24056875 | |
| 合表电价 | 0.65586875 | |
上表为部份数据,精确详细数据请查看下表:

数据仅供参考,请以官网公布为准。
和平县附近电力服务机构
| 名称 | 联系 | 地址 |
| 广东电网和平供电局(和平营业厅) | (0762)5635022 | 和平县阳明镇东山路217号 |
| 中国南方电网河源大坝供电所 | (0762)5260086 | 广东省河源市和平县大坝镇大坝中学对面(S230省道东) |
| 中国南方电网 | (0762)5635022 | 广东省河源市和平县东山路217号 |
| 中国南方电网河源彭寨供电所 | 河源市和平县G238彭寨中心幼儿园东侧约190米 | |
| 中国南方电网(彭寨营业厅) | 95598 | 广东省河源市和平县彭寨镇红星南堤路彭城双语幼儿园 |
| 上陵供电所 | 河源市和平县X167 | |
| 和平县供电局彭寨供电公司收费所 | 河源市和平县建设西路彭寨实验幼儿园西侧约250米 | |
| 中国南方电网(古寨营业厅) | 95598 | 河源市和平县G238和平县古寨镇实验幼儿园西南侧约80米 |
| 南润电力 | 河源市和平县工业一路和平幸福里东侧约120米 | |
| 中国南方电网(阳明营业厅) | 河源市和平县滨江西路滨河家园北侧约80米 |



















